mge-sso-认证服务接入指南

材料基因工程(以下简称MGE)统一平台,目前包括 mgedata、matcloud、ocpmdm、ipd 四个子平台,项目要求以 mgedata 为主平台,提供其他子平台入口。目前统一平台部署于北京计算中心,我们负责运维。

项目要求所有子平台采用统一登录的方式,以给用户统一平台的感觉,也避免用户在使用过程中需要多次输入用户名、密码进行登录操作。以前平台部署于北科大时,采用 BaseURL 的方式区分各个子平台,统一登录也是由我们在前端采用 js 发送请求来实现,这种方式是不安全、不稳定的,用户体验无法保证,也容易遭受攻击。现在平台部署于计算中心,各子平台采用二级域名区分,原来的方式也无法使用了,因为涉及到跨域请求的问题。为此,我们在 mgedata 平台中开发了**单点登录 (Single Sign-On,SSO)*认证服务***,以保证统一登录的安全与稳定,提升用户体验。

目前,由我们负责的原子势库(ipd)子系统已经接入 SSO 服务,可访问 [IPD](https://ipd.mgedata.cn/) 和 [MGEDATA](https://www.mgedata.cn/) 体验。

MGE SSO简单说明

MGE SSO 认证机制跟市面上常见的 SSO 服务类似,主要包含三个接口,访问这三个接口可以获取用户信息、进行用户认证。

加密算法

通信消息采用 AES(GCM)**加密算法加密,加密后的数据格式为 **nonce + cihpertext + tag ,如果是 post 请求,则这些数据直接放在 body 部分,如果为 get 请求,则进行一次 base64 url safe 编码后,放置在对应参数位置。

加密使用的 key (即下方的 accessSecret) 需要向我们申请,下面 示例代码 部分提供了 Python 和 Java 的加密工具类示例代码,可以参考使用。

接口调用步骤

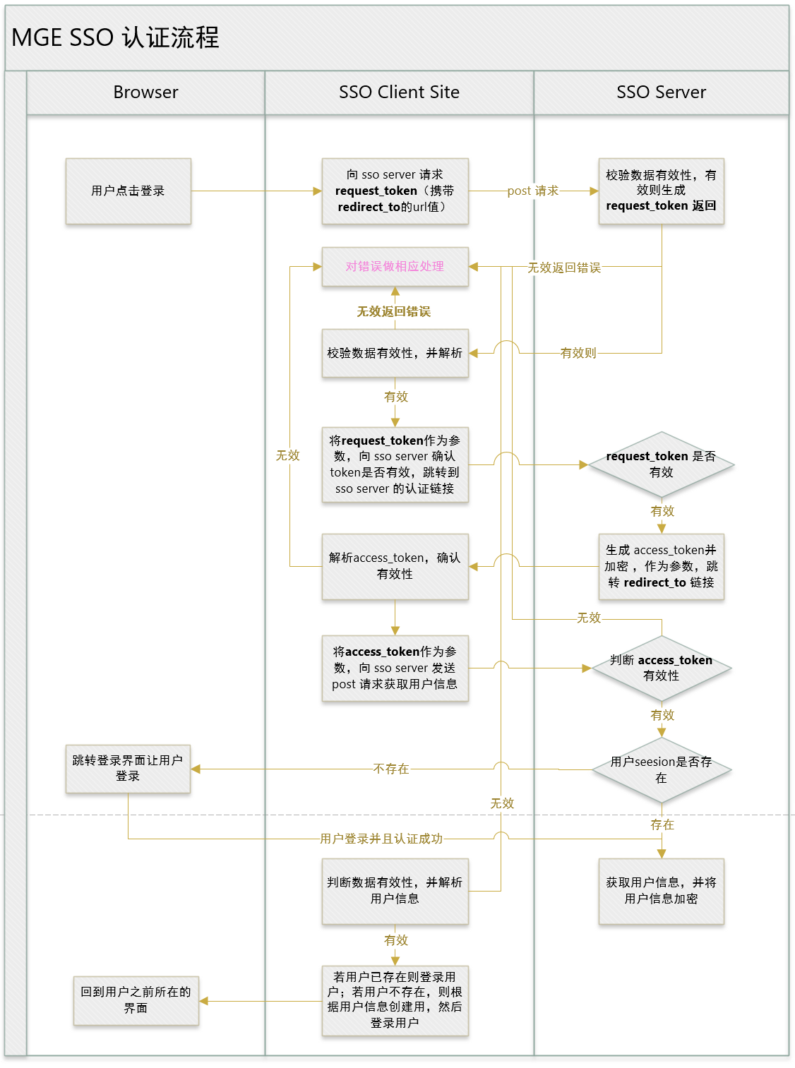
MGE SSO 包含三个接口,访问这三个接口可以获取用户信息、进行用户认证。具体接入步骤如下:

  1. 向我们申请接入的**公钥 accessKey**私钥 **accessSecret**SSO 服务访问地址 **serverUrl**serverUrl 目前为 https://www.mgedata.cn/sso/

  2. 将 accessKey 放在 http header 部分,header 名为 **==X-MGE-SSO-ACCESS-KEY== ,每次请求都必须携**带,否则无法识别。

  3. SSO client 与 server 进行交互的数据应该进行二次封装,因为要提供时间戳以防重入。封装格式为 {"_": 1528588646.452032, "data": <实际的数据>},其中 _ 字段为 utc 时间戳(秒数),可以是整数或浮点数,有效期为 60s,data 字段为实际的数据。下述的步骤中提到的 raw 的数据发送之前都应该按照上述步骤进行包装,收到数据之后也应该对应的进行拆包

  4. client 向 SSO server 请求 token,请求地址为 serverUrl + request-token/ ,请求方法为 post,携带数据为 {"redirect_to": "<下一跳地址>"},下一跳地址应该为客户端接收 request-token 的回调地址,如 https://client.mgedta.cn/sso/client/authorization/?next=/index/

  5. sevrver 端接收到 token 请求后,会生成 request_token 返回(request_token 字段)。client 拆包得到 request_token 后,应向 server 请求授权,请求地址为 serverUrl + authorize/ ,请求方法为 get,参数名为 token,值为request_token ,这里的 token 不需要加密。(可以直接跳转到对应地址)

  6. server 端收到授权请求后,如果 request_token 有效,则会生成 access_tokenaccess_token 字段,Base64 Url Safe Encoded),跳转到上面的 redirect_to 地址。

  7. client (对应上面 /sso/client/authorization/ 接口)接收到 access_token 之后,应该向 SSO server 验证得到的 token,请求地址为 serverUrl + verify/,请求方法为 post,携带数据为 {"access_token": "<刚刚获取到的access_token>"}

  8. server 端收到这个验证请求,如果 access_token 无效或过期,则 server 返回对应错误。如果 access_token 有效,但是这个请求对应的用户不存在或者尚未登录,则会跳转到统一登录界面,用户登录后,后续步骤跟下面的类似。

  9. 如果 access_token 有效,则 server 将返回对应的用户的数据(请求的用户已经登录或者在上一步登录成功)。用户数据包括 username, nickname, email, is_active, avatar, sex, tel, institution,其中 username, email 都是唯一的,*client* 可以用其标识用户,nickname 为昵称,is_active 表示该用户是否有效/合法,avatar 为头像地址,sex 为用户性别(M, F, U,分别代表男、女、未设置),tel 为手机号,institution 为所属机构。

  10. client 收到用户信息之后,应该进行查找用户/创建用户操作,然后登录该用户。

  • 注意事项

  1. 拼接请求地址时,注意 serverUrl 末尾的 / 及请求地址前缀 /,否则容易出错。如 https://www.mgedata.cn/sso/request-token/,一不小心就会拼接成 https://www.mgedata.cn/sso//request-token/

  2. 要保证 client 所在主机的时间正确,否则时间戳不对,会得到签名过期的错误。

  3. client 应记录用户登录状态,不需每次都向 server 进行认证。

  4. 采用统一用户身份,但是各个 client 站点内的用户权限应该与 server 站点独立,所以 client 站点如果有权限控制应该另外设置。

交互流程图

https://s1.ax1x.com/2018/07/22/PGwG8S.png

示例项目

这里提供 spring-boot 和 django 的具体实现。使用其它框架的可以参考实现

此外,如果你的项目是使用 Django 开发,则可以直接下载使用我们已经开发测试过的 django app。

[sso_client.django-app.rar](https://drive.google.com/open?id=1qPPvMSk3hqr6bER_S2OhyEIYgmkjfzpG)

如果你的项目是使用 Spring-boot 开发,也可以下载使用下面的 demo 项目。

[sso-client-demo.spring-boot.rar](https://drive.google.com/open?id=17cgTCm0daDRmaVYYy2rTaOsFrz8t98VH)

示例代码

这里提供一下集中 的加密算法工具类,使用这写语言的可以直接使用,使用其它语言的可以参考其实现。

Python

class AesGcmUtil:
    DEFAULT_ENCODING = 'utf-8'
    GCM_NONCE_LENGTH = 16
    GCM_TAG_LENGTH = 16

    def __init__(self, private_key: str):
        self.private_key = private_key.encode(self.DEFAULT_ENCODING)
        self.cipher = None
        self.nonce = None
        self.tag = None
        self.result = None

    def encrypt(self, data: (str, bytes)):
        if isinstance(data, str):
            data = data.encode(self.DEFAULT_ENCODING)

        self.cipher = AES.new(self.private_key, AES.MODE_GCM)
        self.nonce = self.cipher.nonce
        self.result, self.tag = self.cipher.encrypt_and_digest(data)

        return self.result

    def decrypt(self, nonce, data, tag) -> bytes:
        # self.nonce = nonce
        # self.tag = tag
        self.cipher = AES.new(self.private_key, AES.MODE_GCM, nonce=nonce)

        self.result = self.cipher.decrypt_and_verify(data, tag)

        return self.result

    def decrypt_wrapped_data(self, data):
        nonce, data, tag = self.unwrap(data)
        return self.decrypt(nonce, data, tag)

    def wrap(self):
        if not self.tag or not self.nonce or not self.result:
            raise ValueError('wrap can only be used after encrypt!')
        return self.nonce + self.result + self.tag

    def unwrap(self, data):
        nonce = data[:self.GCM_NONCE_LENGTH]
        tag = data[-self.GCM_TAG_LENGTH:]
        data = data[self.GCM_NONCE_LENGTH:-self.GCM_TAG_LENGTH]
        return nonce, data, tag

Java

/**
* @author yuvv
* @date 2018/6/7
*/
public class AesGcmUtils {

    public static final Charset CHARSET = StandardCharsets.UTF_8;
    private final String TRANSFORMATION = "AES/GCM/NoPadding";

    /**
    * 认证 tag 长度(字节)
    */
    private static final int GCM_TAG_LENGTH = 16;

    /**
    * nonce 长度(字节).
    */
    private static final int GCM_NONCE_LENGTH = 16;

    /**
    * 密钥
    */
    private String secretKey;

    /**
    * 认证 tag
    */
    private byte[] authTag;

    /**
    * 加密 nonce
    */
    private byte[] nonce;

    /**
    * 密文串(不包含 tag)
    */
    private byte[] cipherText;

    public byte[] getAuthTag() {
        return authTag;
    }

    public byte[] getNonce() {
        return nonce;
    }

    public byte[] getCipherText() {
        return cipherText;
    }

    public String getCipherTextString() {
        return new String(cipherText, CHARSET);
    }

    public AesGcmUtils(String secretKey) {
        this.secretKey = secretKey;
        nonce = new byte[GCM_NONCE_LENGTH];
        authTag = new byte[GCM_TAG_LENGTH];
    }

    /**
    * 加密文本
    *
    * @param text 待加密字符串
    * @return 返回加密后的字节数组(注意末尾接了 tag)
    * @throws GeneralSecurityException 找不到对应算法或算法参数错误
    */
    public byte[] encrypt(String text) throws GeneralSecurityException {
        Cipher cipher = Cipher.getInstance(TRANSFORMATION);
        SecretKey key = new SecretKeySpec(secretKey.getBytes(CHARSET), "AES");

        SecureRandom random = SecureRandom.getInstanceStrong();

        random.nextBytes(nonce);

        GCMParameterSpec spec = new GCMParameterSpec(GCM_TAG_LENGTH * 8, nonce);
        cipher.init(Cipher.ENCRYPT_MODE, key, spec);

        byte[] result = cipher.doFinal(text.getBytes(CHARSET));
        cipherText = new byte[result.length - GCM_TAG_LENGTH];
        System.arraycopy(result, 0, cipherText, 0, result.length - GCM_TAG_LENGTH);
        System.arraycopy(result, result.length - GCM_TAG_LENGTH, authTag, 0, GCM_TAG_LENGTH);

        return result;
    }

    /**
    * 解密数据
    * @param nonce 加密所用 nonce 值
    * @param cipherText 待解密数据(包括 tag)
    * @return 解密之后的字符串
    * @throws GeneralSecurityException 找不到对应算法或算法参数错误
    */
    public String decrypt(byte[] nonce, byte[] cipherText) throws GeneralSecurityException {
        Cipher cipher = Cipher.getInstance(TRANSFORMATION);
        SecretKey key = new SecretKeySpec(secretKey.getBytes(CHARSET), "AES");

        GCMParameterSpec spec = new GCMParameterSpec(GCM_TAG_LENGTH * 8, nonce);
        cipher.init(Cipher.DECRYPT_MODE, key, spec);

        byte[] result = cipher.doFinal(cipherText);
        return new String(result, CHARSET);
    }

    public String decryptWrappedData(byte[] data)  throws GeneralSecurityException {
        System.arraycopy(data, 0, nonce, 0, GCM_NONCE_LENGTH);
        cipherText = new byte[data.length - GCM_TAG_LENGTH];
        System.arraycopy(data, GCM_NONCE_LENGTH, cipherText, 0, cipherText.length);
        return decrypt(nonce, cipherText);
    }

    /**
    * 加密之后封装 nonce + cipherText + authTag
    * @return 返回封装后结果
    */
    public byte[] wrapData() {
        byte[] wrappedData = new byte[nonce.length + cipherText.length + authTag.length];
        System.arraycopy(nonce, 0, wrappedData, 0, GCM_NONCE_LENGTH);
        System.arraycopy(cipherText, 0, wrappedData, GCM_NONCE_LENGTH, cipherText.length);
        System.arraycopy(authTag, 0, wrappedData, GCM_NONCE_LENGTH + cipherText.length, GCM_TAG_LENGTH);
        return wrappedData;
    }

    /**
    * 将封装好的数据拆开
    * @param data 待拆数据
    */
    public void unwrapData(byte[] data) {
        cipherText = new byte[data.length - GCM_NONCE_LENGTH - GCM_TAG_LENGTH];
        System.arraycopy(data, 0, nonce, 0, GCM_NONCE_LENGTH);
        System.arraycopy(data, GCM_NONCE_LENGTH, cipherText, 0,
                data.length - GCM_NONCE_LENGTH - GCM_TAG_LENGTH);
        System.arraycopy(data, data.length - GCM_TAG_LENGTH, authTag, 0, GCM_TAG_LENGTH);
    }
}

C #

c# 需要安装 BouncyCastle 包,vs 中使用 NuGet 安装即可。

也可以到官网下载,http://www.bouncycastle.org/csharp/index.html

使用 .net core 的同学移步 https://www.nuget.org/packages/Portable.BouncyCastle/1.8.2

using System;
using System.Text;
using System.IO;
using Org.BouncyCastle.Crypto;
using Org.BouncyCastle.Crypto.Engines;
using Org.BouncyCastle.Crypto.Modes;
using Org.BouncyCastle.Crypto.Parameters;
using Org.BouncyCastle.Security;

namespace Encryption {
    class AesGcm256 {

        private readonly SecureRandom Random = new SecureRandom();

        // 默认编码 utf8
        public readonly Encoding DEFAULT_ENCODING = Encoding.UTF8;

        // nonce 长度(字节)
        public readonly int GCM_NONCE_LENGTH = 16;

        // auth tag 长度(字节)
        public readonly int GCM_TAG_LENGTH = 16;


        private byte[] nonce;
        private byte[] authTag;
        private byte[] cipherText;
        private byte[] key;

        public AesGcm256(string key) {
            this.key = DEFAULT_ENCODING.GetBytes(key);
            nonce = new byte[GCM_NONCE_LENGTH];
            authTag = new byte[GCM_TAG_LENGTH];
        }

        public byte[] getNonce() {
            return nonce;
        }

        public byte[] getAuthTag() {
            return authTag;
        }

        public byte[] getCipherText() {
            return cipherText;
        }

        /// <summary>
        /// 加密字符串,会更新 nonce,authTag,cipherText
        /// </summary>
        /// <param name="msg">待加密字符串</param>
        /// <returns>返回加密后的结果。注意返回结果是 cipherText + authTag</returns>
        public byte[] encrypt(string msg) {
            var secretMessage = DEFAULT_ENCODING.GetBytes(msg);

            Random.NextBytes(nonce, 0, GCM_NONCE_LENGTH);

            var cipher = new GcmBlockCipher(new AesEngine());
            var parameters = new AeadParameters(new KeyParameter(key), GCM_TAG_LENGTH * 8, nonce);
            cipher.Init(true, parameters);

            //Generate Cipher Text With Auth Tag
            var result = new byte[cipher.GetOutputSize(secretMessage.Length)];
            var len = cipher.ProcessBytes(secretMessage, 0, secretMessage.Length, cipherText, 0);
            cipher.DoFinal(result, len);

            cipherText = new byte[result.Length - GCM_TAG_LENGTH];
            Array.Copy(result, 0, cipherText, 0, cipherText.Length);
            Array.Copy(result, cipherText.Length, authTag, 0, GCM_TAG_LENGTH);

            return result;
        }

        /// <summary>
        /// 验证并解密密文(解密并不会更新 nonce,authTag,cihperText 的值)
        /// </summary>
        /// <param name="nonce">nonce 值</param>
        /// <param name="cipherText">密文(cihperText + authTag)</param>
        /// <returns>返回解密后的字符串</returns>
        public String decrypt(byte[] nonce, byte[] cipherText) {
            using (var cipherStream = new MemoryStream(cipherText))
            using (var cipherReader = new BinaryReader(cipherStream)) {

                var cipher = new GcmBlockCipher(new AesEngine());
                var parameters = new AeadParameters(new KeyParameter(key), GCM_TAG_LENGTH * 8, nonce);
                cipher.Init(false, parameters);

                var plainText = new byte[cipher.GetOutputSize(cipherText.Length)];

                try {
                    var len = cipher.ProcessBytes(cipherText, 0, cipherText.Length, plainText, 0);
                    cipher.DoFinal(plainText, len);
                } catch (InvalidCipherTextException) {
                    return null;
                }

                return DEFAULT_ENCODING.GetString(plainText);
            }
        }

        /// <summary>
        /// 封包,封为 nonce + authTag + cihperText 形式
        /// </summary>
        /// <returns>返回封包之后结果</returns>
        public byte[] wrapData() {
            byte[] result = new byte[GCM_NONCE_LENGTH + cipherText.Length + GCM_TAG_LENGTH];
            nonce.CopyTo(result, 0);
            Array.Copy(cipherText, 0, result, GCM_NONCE_LENGTH, cipherText.Length);
            Array.Copy(authTag, 0, result, GCM_NONCE_LENGTH + cipherText.Length, GCM_TAG_LENGTH);
            return result;
        }

        /// <summary>
        /// 拆包,将 nonce + authTag + cihperText,拆开并设置到字段
        /// </summary>
        /// <param name="data">待拆数据</param>
        public void unwrapData(byte[] data) {
            cipherText = new byte[data.Length - GCM_TAG_LENGTH - GCM_NONCE_LENGTH];
            Array.Copy(data, 0, nonce, 0, GCM_NONCE_LENGTH);
            Array.Copy(data, GCM_NONCE_LENGTH, cipherText, 0, cipherText.Length);
            Array.Copy(data, data.Length - GCM_TAG_LENGTH, authTag, 0, GCM_TAG_LENGTH);
        }
    }
}